SPS-Protector

  • Combinaison d'une protection contre les surtensions et d'un filtre
  • Parafoudre type 3 avec dispositif de surveillance et de déconnexion
  • Filtre écrêteur pour la protection des équipements terminaux industriels sensibles contre des perturbations symétriques et asymétriques haute fréquence
  • Montage en boîtier blindé
  • Indication optique de fonctionnement (vert) et contact sec de télésignalisation (signal d’ouverture) pour l'indication de défaut
  • Protège l'alimentation des API

Details

lorem ipsum

SPS-Protector

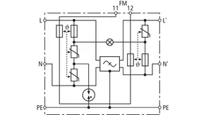
Parafoudre avec filtre écrêteur pour le système TT et TN 230 V uniphasé ; avec contact sec de télésignalisation.

1 Product

Part No. 912253 SPS PRO

GTIN 4013364068360, Customs tariff No. (EU): 85363010, Gross weight: 603.70 g, PU: 1.00 pièce(s)


Images

Additional information



produit : DEHN
Type: SPS PRO
Référence: 912253
ou équivalent

Certificates

 

Technical data

SPD selon NF EN 61643-11/... CEI 61643-11 Type 3/Classe III
Tension max. de régime permanent AC (UC ) 255 V (50/60 Hz)
Courant nominal AC (IL ) 3 A
Courant nominal de décharge (8/20 µs) (In ) 3 kA
Courant de décharge total (8/20 µs) [L+N-PE] (Itotal ) 5 kA
Niveau de protection [L-N] / [L/N-PE] (UP ) ≤ 800 / ≤ 1000 V
Fonctionnement du contact FM ouverture

Product 912253 was added to Notepad.

Product 912253 was added to the cart.


back to top